市文明办介绍,即日起,上海将在全市范围内举办逾千场“文明实践我行动"2024学雷锋文明实践主题活动,倡导全民文明实践,凝聚全市人民力量,建设习近平文化思想最佳实践地。现精选160个项目向全市发布,市民可就近就便前往所在区文明实践中心和街镇文明实践分中心参加活动。来浦东“艺”起学雷锋、徐汇“文明大市集”、虹口“幸福直通车”、杨浦争当追“锋”人、嘉定“邻嘉市集”…各区更多学雷锋文明实践特色项目详见↓
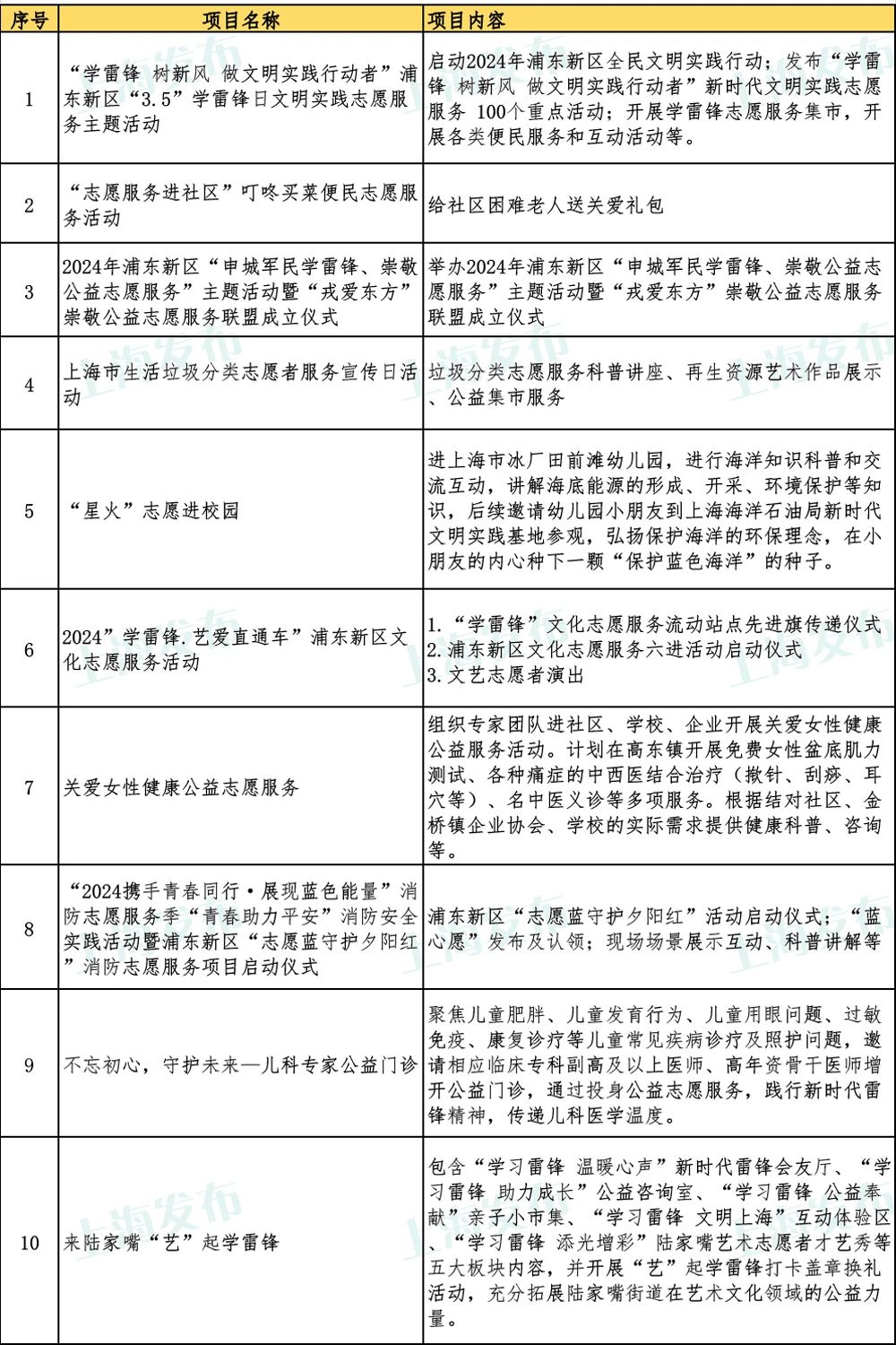
浦东新区

徐汇区

长宁区

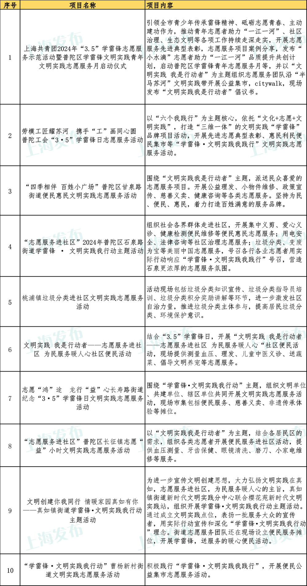
普陀区

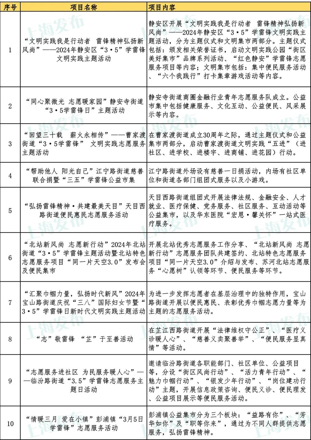
静安区

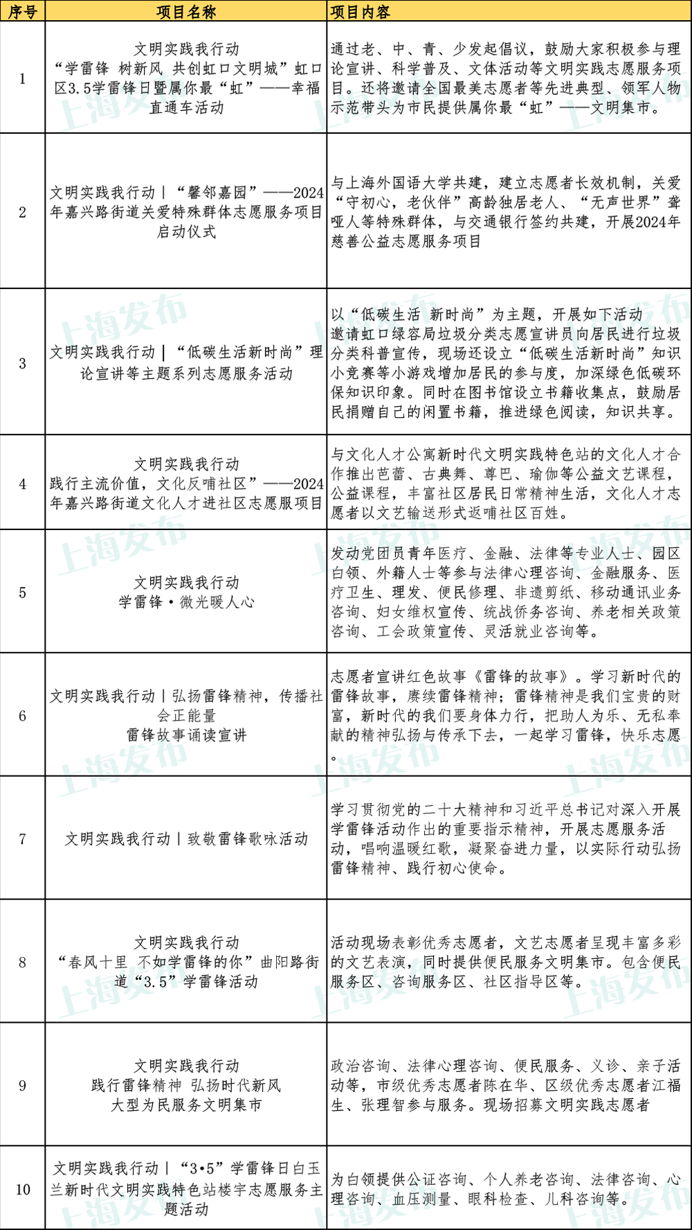
虹口区

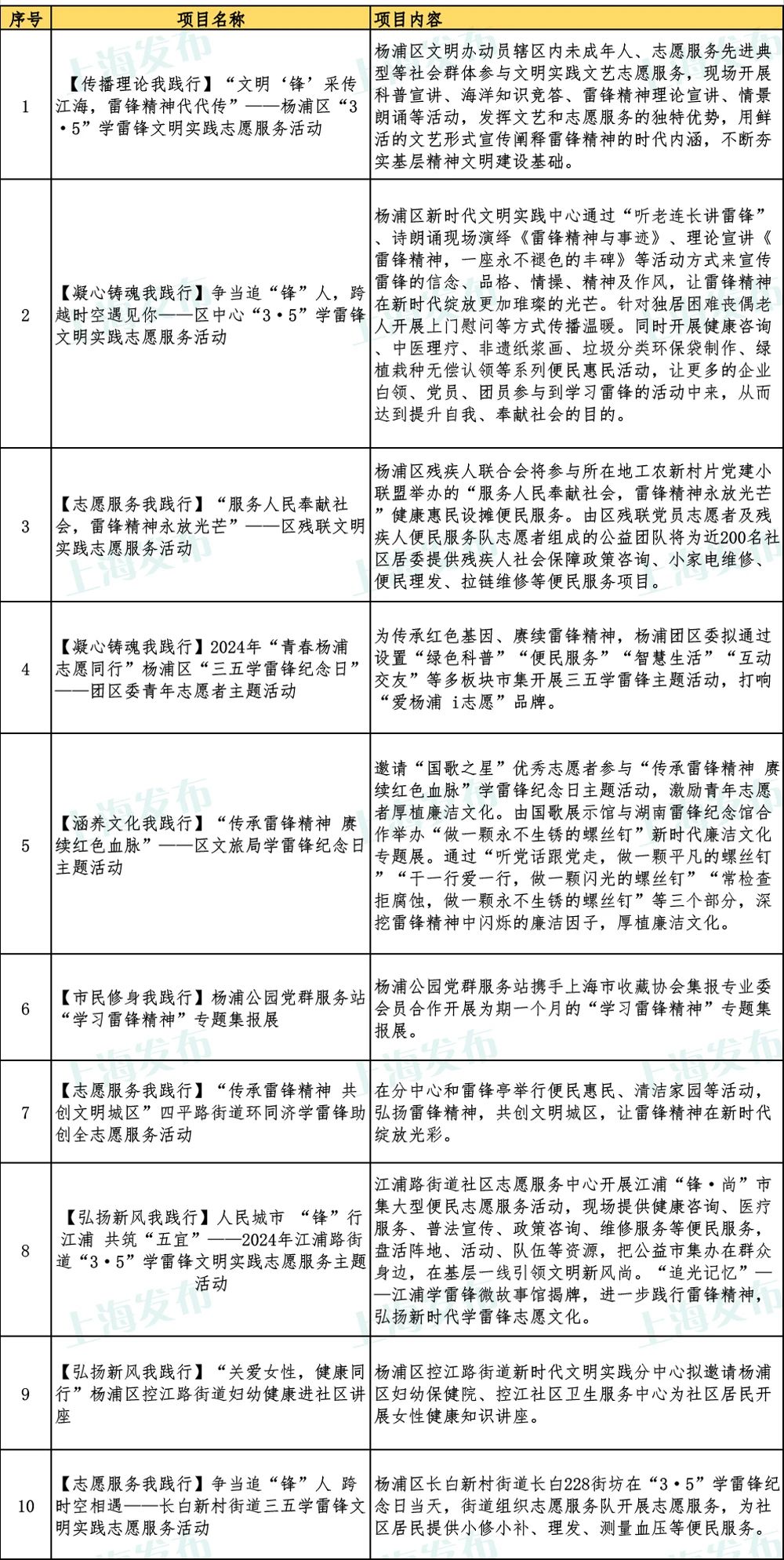
杨浦区

黄浦区

闵行区

宝山区

嘉定区

金山区

松江区

青浦区

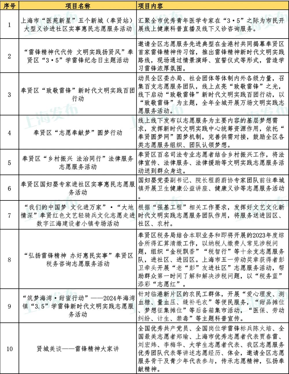
奉贤区

崇明区
